近日,浙江农林大学森林食物资源挖掘与利用国家重点实验室吴文武教授团队以“Evolutionary and functional analyses in angiosperms reveal a conserved cold-responsive WRKY33-NAC032 module”(《被子植物演化和功能分析揭示一个保守的冷响应WRKY33-NAC032模块》)为题,在《New Phytologist》(中科院1区Top,IF-5yr=10.3)发表研究论文,系统揭示了被子植物中保守存在的一个冷响应转录调控模块。

低温是植物生长发育与地理分布的重要限制因子。被子植物能广泛分布于热带、温带和极地等气候区,与其强大的环境适应能力密不可分。CBF基因(C-repeat Binding Factors)介导的调控网络是被子植物冷响应的经典通路(Nie et al., 2022),但除此外,被子植物中是否存在其他进化上保守的冷响应调控通路,目前仍知之甚少。
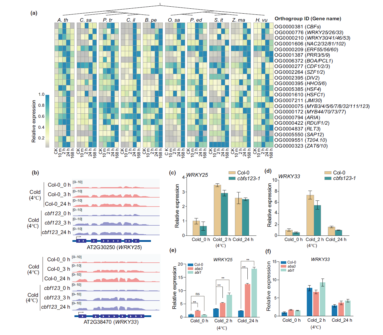
研究团队对10类代表性被子植物物种(包括5种双子叶植物和5种单子叶植物)进行比较基因组学和转录组学分析,鉴定出被子植物中保守的冷响应转录因子直系同源群。
研究发现,不同物种对低温的转录响应在时间动态和表达强度上存在显著种间差异(黄瓜冷响应基因高达63.5%,而大麦仅为18.5%);同时,在这些物种中研究了其进化上保守的冷响应基因直系同源群,鉴定出了22个保守冷响应转录因子直系同源群(Conserved Cold-Responsive Transcription Factor Orthogroups, CCRTFOs),包括CBF、WRKY、ERF和NAC等家族成员(图1)。这些结果提示,在广泛存在的CBF通路之外,植物可能还存在其他保守的冷响应调控网络。

图1 跨物种保守冷响应转录因子直系同源群
在这22个保守转录因子同源群中,研究人员重点关注了WRKY25/26/33这一组WRKY转录因子。系统发育和表达分析表明,该同源群在多个物种中均表现出明显的低温诱导表达。进一步在拟南芥中进行遗传功能研究发现,WRKY25和WRKY33的突变体在低温条件下表现出更强的敏感性,而过表达植株则具有更高的耐寒能力(图2)。值得注意的是,这种调控作用并不依赖经典的CBF冷响应通路,提示WRKY转录因子可能参与了另一条平行的冷响应调控路径。

图2 WRKY25和WRKY33可增强拟南芥的耐冷性
为了进一步解析WRKY的下游调控网络,研究人员对WRKY25/33所调控的基因进行了转录组和启动子结合分析。结果显示,NAC032(属于NAC2/032/81/102同源群)是WRKY33的直接靶基因之一,且功能验证进一步证明,NAC032过表达同样能够显著提高植物的耐寒能力。更重要的是,在木本植物白桦中,其同源基因BpWRKY33和BpNAC032也表现出类似的调控关系和功能。这些证据表明,WRKY33通过直接调控NAC032的表达形成了一个独立于CBF通路的保守冷响应转录调控模块—WRKY33-NAC032(图3)。

图3 保守冷响应调控模块WRKY33-NAC032的作用机制
综上,本研究成功挖掘出被子植物保守冷响应转录因子同源群,明确了“WRKY33-NAC032”这一保守冷响应调控模块的作用机制,丰富了人们对被子植物冷适应进化策略的理解,为植物耐寒性状的遗传改良提供了新靶点。
浙江农林大学森林食物资源挖掘与利用全国重点实验室为该论文第一单位和通讯作者单位。博士后贾亚奇(已出站)、硕士生张亦仙(已毕业)和中国热带农业科学院叶晓雪为该论文共同第一作者,吴文武教授为通讯作者,博士研究生郭良宇,硕士研究生李晗、郭翼欣、王觉以及王朔博士参与了相关研究工作。该研究得到国家自然科学基金项目(32470665和32501673)的支持。
(全国重点实验室)